我院在第十八届“挑战杯”江西省大学生课外学术科技作品竞赛中再创佳绩
2023年是全面贯彻党的二十大精神的开局之年,也是我院建立70周年。我院始终深入贯彻落实党的二十大报告“团结奋斗”的新使命新要求,把思想和行动统一到党的二十大精神和习近平总书记视察江西重要讲话精神要求上来,抢抓机遇、勇毅前行,生动展现我院青年实干有姿态、奋进结硕果,凝聚推进学校各项事业高质量发展的精神动能,为全面建设社会主义现代化国家贡献力量。
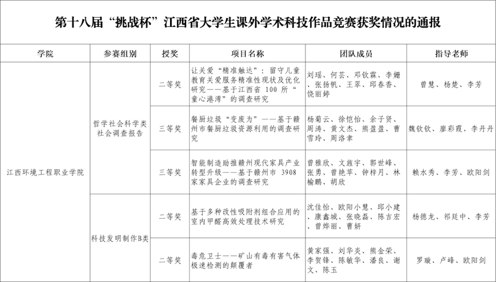
近日,共青团江西省委、江西省科学技术协会、江西省教育厅、江西省社会科学院、江西省学生联合会联合发文《关于第十八届“挑战杯”江西省大学生课外学术科技作品竞赛获奖情况的通报》。



我院报送的三件哲学社会科学类社会调查报告组别作品分别荣获“二等奖”1项、“三等奖”2项,两件科技发明制作B类组别作品均荣获“二等奖”2项,学院荣获“优秀组织奖”。


由共青团江西省委学校部、江西省学生联合秘书处、江西省职业院校共青团工作协会下发了《关于第十八届“挑战杯”江西省大学生课外学术科技作品竞赛高职高专院校项目情况的通报》文件。



参照本届省赛的竞赛章程,对授予大赛三等奖以上的110件作品,按照高职高专院校项目分赛道单独排序、比例分段,认定大赛的高职高专院校类别特等奖7个,一等奖13个,二等奖23个, 三等奖67个。我院报送的三件哲学社会科学类社会调查报告组别作品分别荣获“特等奖”1项、“二等奖”2项,报送的两件科技发明制作B类组别作品荣获“一等奖”2项。
据悉,自江西省第十八届“挑战杯”大学生课外学术科技作品竞赛启动以来,学院党委、团委与各二级学院高度重视,聚焦学生培养、实践育人、体制机制建设、作品质量提升等工作,立足项目孵化、项目培育、项目展示的全过程,多次开展线上线下培训,邀请校内外专家进行指导,搭建交流平台,指导教师和参赛学生备赛,充分展现出了我院教师与青年学子“实干奋进”的精神面貌。
接下来,学院团委将以此次大赛为契机,坚持以赛促学、以赛促训、以赛促创,充分发挥实践育人实效,着力推动党的二十大精神走深走实入脑入心,引导广大青年学生在竞赛和实践中坚定理想信念,传承红色基因,厚植爱国情怀,推进科技自立自强,为全面推进我院建设全国一流高水平职业院校而团结奋斗!
终审:团委
